Основной задачей ПО сервера СКСУ является интеграция устройств в SCADA по различным промышленным протоколам (МЭК 61850, МЭК 60870-5-104/101, МЭК 60870-5-103, Modbus TCP, Modbus RTU и т.д.).
Полный перечень протоколов и интегрируемых устройств с помощью ПО СКСУ приведен в таблице протоколов и интегрируемых устройств.
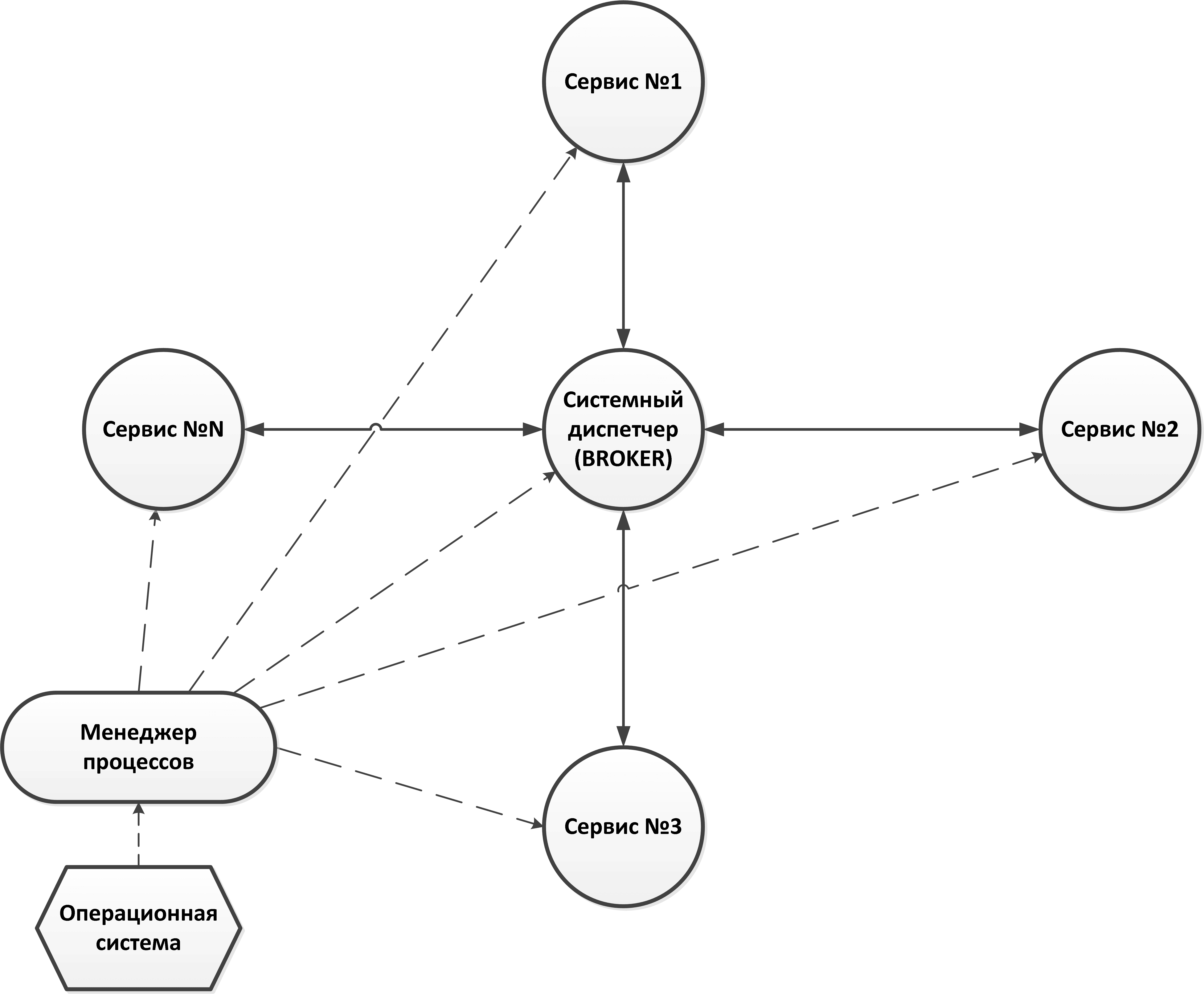
Программное обеспечение сервера СКСУ состоит из набора отдельных сервисов. Функционал интеграции с устройствами выполняют коммуникационные сервисы (драйверы). Для интеграции каждого устройства создается свой коммуникационный сервис, позволяющий интегрировать устройство по соответствующем протоколу.
Каждый коммуникационный сервис запускается отдельным процессом и может быть перезапущен отдельно от других сервисов, не влияя на их работу.
За коммуникацию между сервисами отвечает специализированный сервис, под названием Системный диспетчер.
Для контроля работы сервисов служит Менеджер процессов. Он отслеживает исправность всех сервисов и осуществляет перезапуск сервисов в случае нештатной ситуации, а также при загрузке конфигурации на Сервер.
В Windows контроль осуществляется встроенной системой автоматического перезапуска служб.
В Linux контроль выполняется утилитой monitd, которая находится под контролем ОС.

Архитектура ПО сервера СКСУ
Веб-интерфейс позволяет производить мониторинг работы ПО СКСУ через браузер.

Веб-интерфейс мониторинга ПО СКСУ
Веб-интерфейс позволяет производить обновление ПО СКСУ. Возможно как полное обновление с помощью пакета ПО СКСУ в системном формате, так и отдельное обновление драйверов устройств.

Интерфейс обновления ПО СКСУ
Модуль диагностики позволяет производить мониторинг работы Сервера и всех опрашиваемых устройств с помощью SCADA.